Only you, can stop the abuse of you.
M-39
242.332
“No carrier shall be disciplined for failure to meet standards, except in cases of unsatisfactory effort which must be based on documented, unacceptable conduct that led to the carrier’s failure to meet office standards.” http://mseries.nalc.org/M01769.pdf
When a management type threatens you with a 16.7, and currently NALC Branch 231 knows this is going on, all in the effort to try and get carriers to work through breaks to make some made up office time of 60 minutes. You MUST put in for steward time with your supervisor. Threating to walk a carrier off the floor and fight to get their job back triggers Article 14 & 19, which means that there doesn’t necessarily need to have a grievances filed at the informal level. One can immediately be initiated at the formal level. In your steward time request you should write you need to steward time with the President or VP. We pretty much know what the management type is going to do, and that is try to get a “steward” to tell you that isn’t a grievance, by making a specific request, the management types can’t use that they offered you a “steward” further long in the Article 15 process. What you want to do is call NALC Branch 231 and request that the President or VP come to represent you immediately, and to file the grievance at the Formal level.
Below is a lot of what the process looks like, the who, where, and how to start the process to combat the abuse of yourself, and all of your fellow brothers and sisters that are being abused in Fresno as well. As the JSOVB (M-01242) says in part “Making the numbers is not an excuse for the abuse of anyone” “Those who do not treat others with dignity and respect will not be rewarded or promoted. Those whose unacceptable behavior continues will be removed from their positions.” http://mseries.nalc.org/M01242.pdf
Management types are counting on the fact that you will not follow Publication 552 and 553. It is up to you to show these management types that they are mistaken, because at the end of the day Fresno’s management is known all the way back in Washington DC by both the USPS and National NALC. That’s some accomplishment…..LOL
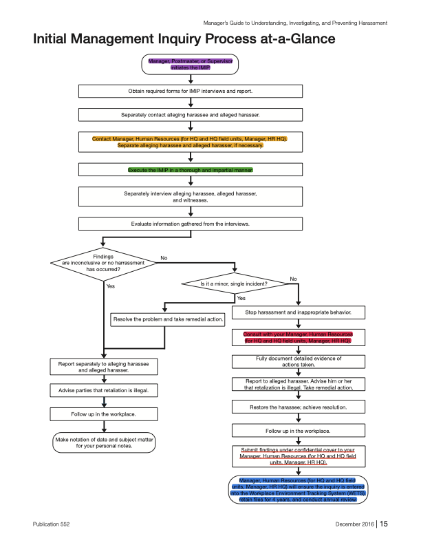
Below you will notice highlighted in blue, green, and yellow Publication 552 list who to report harassment to. Notice the blue shows you The Manager, Human Resources (for HQ and HQ field union, Manager, HR HQ). It seems, that in the new realignment going on, that several functions that use be controlled at a district level, were taken away, and now seemingly report directly to regional areas.

In Publication 552 USPS admits to the “Cost and Effects of Harassment”, please note highlighted in yellow is attendance. We always hear about poor attendance, so maybe management should look into the mirror. They are wondering what is causing the attendance issues here in Fresno.

The 3 items below, is the process that whoever you choose to notify of the abuse you are receiving must follow. Remember both Publications 552 & 553 are enforceable via Article 19 of the National Agreement signed by both USPS and the NALC. So, after 1-2 days if the management type that you have informed of the abuse hasn’t appeared to start the process(es) laid out below, request for steward time, and file a grievance, so that it is documented that that specific management type is not following Publications 552 & 553.



Yes, I like highlighting, and when I found out you can highlight PDFs the only thing that made me sad, was the limited color selection……there needs to be more colors. LMAO.
United, we the often abused city letter carrier of Fresno can get relief, but we have work together. Take the time to come to the monthly meeting, it’s the second Tuesday of each month. Towards, the end of every meeting there is a time to bring up “new business” this is your time to shine(speak) about the daily abuse you are receiving. Your fellow sisters and brothers are there, and will support you. Just make sure you stand up, say your name, and station, so that you don’t get into trouble like I often do, but after walking all day, my legs just won’t let me. lol I am working on it though.

Know your rights:
https://www.nlrb.gov/about-nlrb/rights-we-protect/your-rights/weingarten-rights
http://mseries.nalc.org/M01242.pdf
http://mseries.nalc.org/M00341.pdf
http://mseries.nalc.org/M00972.pdf
http://mseries.nalc.org/M00994.pdf
http://mseries.nalc.org/M00458.pdf
http://mseries.nalc.org/M00111.pdf
http://mseries.nalc.org/M00833.pdf
https://www.law.cornell.edu/uscode/text/29/158
NLRB link to file
https://www.nalc.org/workplace-issues/resources/body/MI-EL-670-2021-4.pdf
https://www.nalc.org/workplace-issues/contract-administration-unit/fmla
https://www.osha.com/blog/general-duty-clause
https://thejohnsonblog.net/if-you-are-pregnant-you-have-rights
Here in Fresno, management types seem to like to complain that some stewards are being “difficult”. To this I say we are the least “difficult” bunch around, if you treat the City Letter Carrier humanely.
Go Go Chiefs the Super Bowl Champions, isn’t Chiefs red so beautiful.